Do probíhajícího projektu jsem hledal způsob jak na VGA monitoru zobrazovat text a jednoduchou grafiku. Po dlouhém hledání a zkoušení jsem našel modul terminálu od Geoffa Grahama, který umí zobrazovat monochromatický obraz v textovém módu 80 znaků na 24 řádků a grafiku v rozlišení 480 x 288 pixelů.


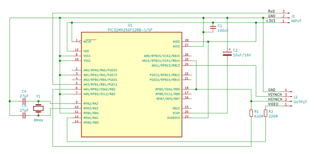
Zapojení je velice jednoduché, jako hlavní mozek je využit MCU PIC32 který dekóduje přijaté znaky a příkazy z UART rozhraní a generuje VGA signály pro monitor. Přesný popis naleznete na původních autorových stránkách.
Přenosová rychlost je nastavena na 115200 baud a celé zapojení vyžaduje 3,3V logiku a napájení!

Schéma zapojení jsem si nakreslil vlastní, vychází z originálního a pouze zjednodušuje a vypouští pro mě nepotřebné části.

FW pro MCU je ke stažení na autorových stránkách a pro jistotu také níže.
Napsal jsem jednoduchý testovací program pro Arduino který vykresluje obrázky výše, POZOR NA NAPĚŤOVÉ ÚROVNĚ!!
Za naprogramování MCU moc děkuji Martinovy z 8bity.cz !
